Back to: Botany 500 Level
My Afrilearn genius, how far today?
I dey very happy say you dey take this journey with me! Today’s lesson na about EIA Regulations in Nigeria. If you dey feel like Nigeria need more development but still want to protect our environment, this topic go show you how the country dey balance both sides. EIA regulations be like the law that guides how we go take build factories, roads, or dams without destroying the environment. Na very important topic, so I need you to pay attention!
EIA regulations in Nigeria
Wetin Be EIA Regulations in Nigeria?
EIA regulations in Nigeria na the laws and rules wey govern how Environmental Impact Assessment (EIA) must be done. Dem set these laws to make sure we protect our environment while we carry out development. These laws no just make sense for Nigeria alone; dem also align with global environmental best practices. EIA regulations make sure that before anybody or company fit start a major project, them must first check how e go affect the environment and how to minimize the harm.

Why EIA Regulations Important in Nigeria?
- Protect Our Environment: EIA regulations help prevent pollution, deforestation, soil erosion, and other environmental issues.
- Support Sustainable Development: With proper regulations, Nigeria fit develop and still protect nature, ensuring a better future for our children.
- Ensure Public Health & Safety: It helps to protect communities from harmful environmental hazards like air pollution or water contamination.
- Promote Accountability: EIA regulations make sure that companies and developers follow laws to reduce harm, and if they fail to, they face consequences.

Key EIA Regulations in Nigeria
- National Environmental Standards and Regulations Enforcement Agency (NESREA):
NESREA na the body wey take care of environmental laws in Nigeria. Dem dey responsible for setting standards, monitoring activities, and enforcing compliance for environmental protection. - Environmental Impact Assessment Act (1992):
This Act na the main law for carrying out EIA in Nigeria. E states the requirements for conducting an EIA, including when an EIA must be done, the process involved, and the role of stakeholders like communities and environmental experts. - EIA Procedures and Guidelines (1995):
These procedures guide how EIA should be carried out. They talk about the steps, timelines, and the type of projects wey need EIA. For example, large projects like factories, airports, and dams must carry out full EIA. - Federal Ministry of Environment (FMEnv):
FMEnv dey oversee the EIA process in Nigeria, ensuring that the proper assessments are done and the right approvals are given before any major project can begin. They collaborate with other agencies to monitor projects’ compliance with environmental laws.
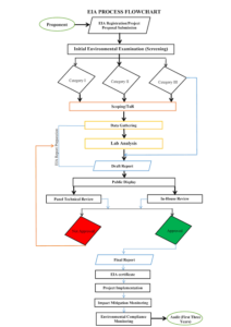
How EIA Regulations Work in Nigeria
- Screening:
Before any project starts, the authorities go decide if the project needs a full EIA. Small projects like boreholes or small shops might not need it, but big projects like building a factory or oil drilling definitely require one. - Scoping:
Once they confirm that the project needs EIA, the next step is scoping. This means identifying all the possible environmental impacts the project could cause—like water pollution, air pollution, or destruction of wildlife habitats. - Public Participation:
One of the most important parts of the Nigerian EIA process is public participation. This means that people from the community wey go be affected by the project must be involved. They go share their concerns or suggestions before the project is approved. - EIA Report:
Once the scoping and studies don happen, the project developer must submit a full report with findings on the impact of the project on the environment and how the negative effects can be reduced. - Review and Approval:
The EIA report is reviewed by environmental experts and the relevant authorities, and they decide whether to approve or reject the project based on the findings. If approved, the project can start, but it must be carefully monitored. - Monitoring and Enforcement:
Even after approval, the project is monitored regularly to make sure it follows the guidelines in the EIA report. If the developers don’t comply with the conditions set, they could face penalties or even have the project stopped.

Example of EIA Regulations in Action (Nigeria):
For instance, during the construction of the Lagos-Ibadan Expressway, the EIA report helped to plan for the minimization of damage to the environment, such as protecting wetlands and making sure that the project didn’t lead to flooding or pollution. Public meetings were held for communities along the route to share their feedback and concerns.
Summary:
- EIA regulations in Nigeria help protect the environment while we develop.
- The Environmental Impact Assessment Act (1992) is the main law guiding the process.
- Steps in the EIA process include screening, scoping, public participation, and monitoring.
- NESREA, FMEnv, and other bodies enforce the regulations.
Evaluation:
- What is the role of NESREA in EIA in Nigeria?
- Mention two steps in the EIA process.
- Why is public participation important in the EIA process?
You don make sense today, Afrilearn boss!
With this kind knowledge, you go fit challenge anybody who no dey take care of the environment, and you go help Nigeria develop without destroying nature. Keep this energy strong—you dey ready for the next lesson!