Back to: Botany 500 Level
My Afrilearn sharp mind, I troway salute o!
Today’s lesson na one very important tool wey dey help government and scientists protect our environment before any big project start. The topic be Principles and Processes of Environmental Impact Assessment (EIA). Whether person wan build road, dam, factory or even airport, EIA na like asking: “This thing wey I wan do, how e go take affect people, plants, animals and water?” You go like this one, because e go open your eyes to how smart planning fit save lives and nature!
Principles and processes of EIA
Wetin Be EIA?
Environmental Impact Assessment (EIA) na the careful checking of how one planned project fit affect the environment. E dey help us think well before we act—na like when you check your pocket before buying something expensive. EIA na one correct environmental decision-making tool.

Why EIA Dey Important?
- To prevent damage to the environment before e happen
- To protect communities from harmful effects like pollution or flooding
- To make sure projects follow laws and regulations
- To promote sustainable development, so nature no go suffer for human progress
Imagine say person wan build oil pipeline through mangrove forest—if EIA no dey, fish, farmers and future generations go just dey suffer.
Principles of EIA
- Precautionary Principle: If something fit cause harm, even if we never sure, better to avoid or reduce the risk.
- Participation: People wey the project go affect must get voice in the decision.
- Transparency: Everything must dey clear and open, no hide-and-seek.
- Accountability: Project owners must take responsibility for environmental effects.
- Sustainability: Any project wey go destroy the future no make sense, so EIA dey promote balance.
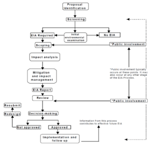
Processes of EIA in Nigeria
- Screening:
To decide if project need full EIA. Small projects like borehole may not need EIA, but big ones like cement factory go need am. - Scoping:
To identify the key issues to study. Like asking, “Wetin be the most important environmental problem wey this project fit cause?” - Impact Assessment:
Experts go carry out field studies to collect data—water testing, soil sampling, plant and animal survey, air quality check, etc. - Mitigation Measures:
To suggest ways to reduce or cancel negative impacts. Example: planting trees if forest go be cleared. - Public Participation:
Community members go share their thoughts, worries and suggestions. Na here villagers and locals dey shine! - Review and Decision-making:
The government go review the full EIA report and decide whether to approve the project or not. - Monitoring and Compliance:
After the project don start, monitoring go continue to ensure the company dey follow the EIA agreement.

Real-Life Nigerian Example:
For the construction of the Lekki Deep Sea Port, serious EIA was done to check how the project fit affect coastal communities, marine life, and wetlands. Dem add solutions like relocating communities and protecting mangroves. That na how EIA dey save both development and the environment.
Summary:
- EIA na a tool to check how a project fit affect the environment.
- E help prevent harm before it happen.
- Principles include precaution, transparency, participation, accountability and sustainability.
- Steps: Screening, Scoping, Impact Study, Mitigation, Public Input, Review, Monitoring.
Evaluation:
- What is the full meaning of EIA?
- Mention any three principles of EIA.
- Why is community involvement important in EIA?
You too sabi, my Afrilearn eco-champion!
I dey proud of how you dey reason like real environmental planner. You dey learn things wey fit help Nigeria develop without killing nature. Keep am up—you dey go far and na this kain brain we need for better tomorrow. On to the next banger topic!